网站首页
走进广糖
公司简介
组织架构
新闻中心
广糖新闻
媒体聚焦
党建之窗
党建动态
人事信息
清廉广糖
企务公开
通知公告
招标信息
下属企业动态
联系我们
联系我们
销售热线
信访举报
广糖公众号
企务公开
通知公告
招标信息
首页
>
企务公开
>
招标信息
招标信息
企务公开
通知公告
招标信息
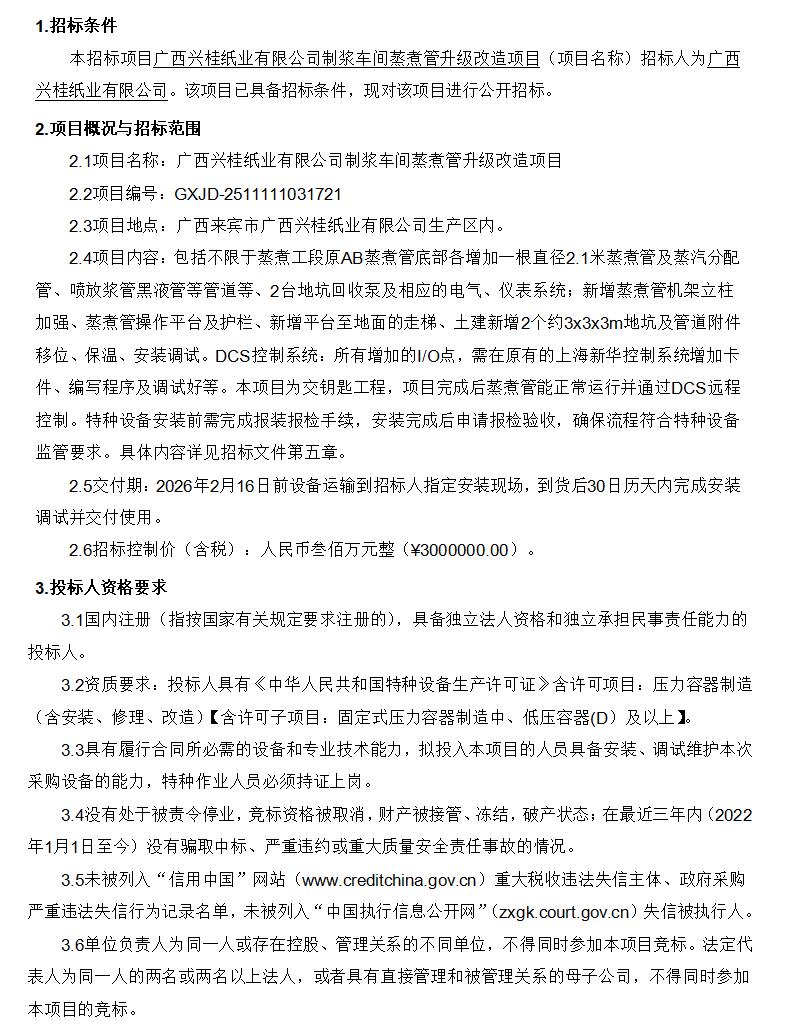
广西兴桂纸业有限公司制浆车间蒸煮管升级改造项目(GXJD-2511111031721)招标公告
发布时间:2025-11-06
分享到:
202
5
年
11
月
6
日
相关附件下载: